Toggle navigation
About
Projects
Academic
Residential
Senior Living
Science + Tech
Workplace
Interiors
People
Meet Us
Careers
Blog
Search Dimella Shaffer
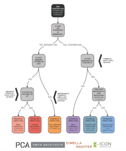
Simplified New Construction Decision Tree
Back to blog
Simplified New Construction Decision Tree